考研寄宿公寓,吃住学全程无忧!
27年考研交流总群:1030442332
郑重声明!该网站属于纯公益性网站,便于考研人查阅研招信息,部分帖子转发自各自平台,如有侵权,删帖致歉!
开启辅助访问
切换到窄版
登录
立即注册
考研群
免费公开课
考研辅导
资料下载
研招信息及干货
淘宝店铺
搜索
搜索
27年考研总群1030442332
山西财经考研qq群528186471
山大考研qq群965153443
山东财经考研qq群779079899
中海洋考研qq群702447022
东财考研qq群704481834
江财考研qq群210835488
上财考研qq群937860272
初试答疑
课程试听
复试导学
复试答疑
专业课背诵笔记
专业课一对一
网课全程班
复试资料
复试一对一
复试模拟面试
专业课真题
公共课真题
复试资料汇总
国家线
复试分数线
招生简章及目录
日程表
拟录取名单
一志愿复试名单
推免名单
复录情况分析
上岸学长学姐经验贴
复试方案
导师信息
各学校校区分布
本版
文章
帖子
用户
莱硕考研_考研论坛_考研人的精神家园!
»
考研论坛
›
华北考研院校(天津 | 河北 | 内蒙古 | 山西)
›
山西财经大学
›
2024考研报名,正式开始!
返回列表
发新帖
[考研干货]
2024考研报名,正式开始!
[复制链接]
1243
|
0
|
2023-10-8 14:38:08
|
显示全部楼层
|
阅读模式
本帖最后由 山西财大考研 于 2023-10-8 14:39 编辑
24考研正式报名时间:
2023年10月8日~10月25日,
每天9:00-22:00,
报名网址:“全国硕士研究生招生考试网上报名平台”(
https://yz.chsi.com.cn
)
01报名流程(23年为例)
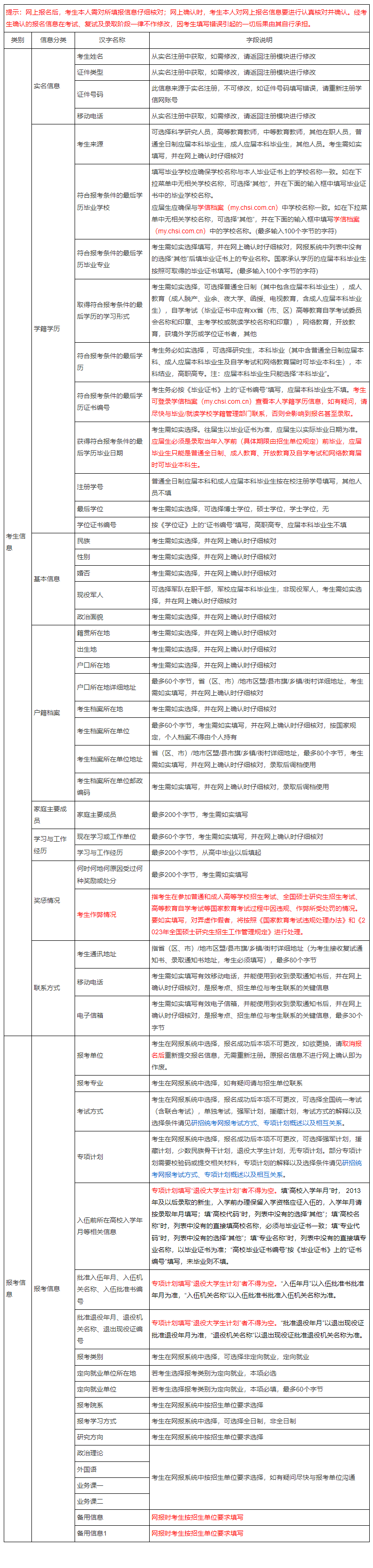
02网报所需信息
03注意事项
1、填写考生信息功能持续开通到10月25日,没填的考生不需要着急。考生信息在报名结束前都可以修改,请务必多次确认信息是否有误。报名号生成后,招生单位、报考点、考试方式等关键信息不允许修改。每人只能保留一条有效报名数据。
2、正式网报结束后任何信息均不能修改。请考生仔细阅读页面文字,认真填写信息并反复核对。
3、请考生牢记学信网的用户名和密码(为避免个人信息泄露,请设置复杂密码并定期修改),后期下载准考证、参加调剂仍然需要使用。
04常见问题
1、 预报名和正式报名的区别,预报名成功后还需要正式报名吗?
两个阶段填写的信息均有效。
已在预报名阶段填写报名信息,生成报名号并已支付报考费的考生,无需在正式报名阶段重复报名。
2、信息填写有误,正式报名时是否可以修改?
网上报名时间段内,招生单位、考试方式及报考点等报考关键信息不可修改,其他报名信息可以修改。若招生单位、考试方式或报考点等信息确实错误,只能取消当前报名信息后,再新增一条报名信息。
注:“招生单位、报考点、考试方式”等报考关键信息不能修改的,考生可取消报名重新填报。截止2023年10月25日统考网报结束前取消报名的、由于系统或者网络原因造成的同一订单号(或报名号)重复支付的,由研招网统一安排退费。
3、报考点已满如何报名?
报考点有人数限制,请以选择报考点点击下一步提示为准,提示“报考点已满”将不再接受报名或支付。考生可考虑更换符合报名要求的报考点进行报名。
4、如何判断报名是否成功?
如果报名时选择了无需网上缴费的省份,则在统考网报结束后生成了9位数字的报名号即可视为报名成功。对于选择了需要网上缴费省份的报考点的考生,生成报名号后,还需成功交费后才算成功。
5、支付成功仍显示“未交费”怎么办?
由于各银行系统的差异或网络稳定因素,有可能不能及时反馈交费是否成功。考生可在第二天进行查询,确认是否已经划款,如果确认交费成功并且对应的报名号无误,即使报名系统显示“未交费”也不会影响报名。
回复
使用道具
举报
返回列表
发新帖
高级模式
B
Color
Image
Link
Quote
Code
Smilies
您需要登录后才可以回帖
登录
|
立即注册
本版积分规则
发表回复
回帖后跳转到最后一页
浏览过的版块
山东大学
东北财经大学
山西财大考研
1647
主题
1649
帖子
4万
积分
版主
积分
45491
发消息
回复楼主
返回列表
南开大学
天津大学
天津医科大学
天津师范大学
天津科技大学
天津工业大学
天津商业大学
河北工业大学
华北电力大学(保定)
燕山大学
河北大学
河北师范大学
山西师范大学
山西财经大学
山西大学
太原理工大学
中北大学
内蒙古大学
内蒙古师范大学
内蒙古工业大学
天津财经大学
图文推荐
25年考研国家线公布了!单科线、总分线都降了!
2025-02-24
2019-2025年中国海洋大学分数线(含24、25年)对比
2025-09-05
上海财经大学2022-2025年复试分数线对比(含24、25年分数对比)
2025-09-05
2022年-2025年江西财经大学复试分数对比(含24、25年对比)
2025-09-05
山东大学839 细胞生物学红宝书资料,26考研冲鸭!
2025-06-25
热门排行
1
中燃工学院2023年硕士研究生复试工作安排
2
中国科学院广州化学研究所2021年硕士入学考
3
考研复试踩雷行为,千万别做!!
4
莱硕教育官方小红书已经开通,欢迎大家关注
5
重磅消息!2024年研考国家线发布!(内含23
6
26年考研莱硕教育初试专业课辅导班网课招生
7
复录情况分析
8
【27考研】各学校考研QQ交流总群已建好,快
9
莱硕教育各学校一志愿复试名单
10
【24考研】复试别马虎!要注意这些小细节!