[招生简章及目录] 山大哲学与社会发展学院24初试专业课参考书目及考试大纲

[复制链接]
查看1179 | 回复0 | 2023-12-29 16:57:35 | 显示全部楼层 |阅读模式
本帖最后由 山大考研 于 2023-12-29 17:00 编辑

对于考研自命题科目来说,初试专业课教材是真题的出题依据,是备考制胜的关键,所以务必要用对正确版本的教材!
今天先给大家整理了山大哲学与社会发展学院24初试的专业课参考书目及自命题考试大纲!
一、招生专业
公众号表格12.1_山大初试参考书目(8).jpg
二、初试参考书目

注意:山大官方不指定初试参考书目,以下仅为历年上岸的学长学姐推荐的专业课参考书目,实际使用还需根据自身复习情况进行调整~
612 中国古代哲学史
《新编中国哲学史(上下册)》冯达文、郭齐勇。
新编中国哲学史.png
613 社会学原理
《社会学概论》李芹。
社会学概论李芹.jpg
631 科学哲学
1. Alex Rosenberg and Lee McImtyre, The Philosophy of Science: A Contemporary Introduction (Fourth Edition), Routledge, 2005.([美]亚力克斯·罗森堡,[美]李·麦金太尔著,张卜天译,《科学哲学导论》,中信出版社,2023. )
2. Alexander Bird, Philosophy of Science, McGill-Queens University Press, 1998.([英]亚历山大·伯德著,贾玉树、荣小雪译,《科学哲学是什么》,北京:中国人民大学出版社,2013.)
科学哲学.png
632 逻辑与哲学
《逻辑与哲学》王路。
逻辑与哲学.jpg
802 西方哲学史(至德国古典哲学)
《西方哲学史》邓晓芒。
《西方哲学史讲演录》赵林。
《西方哲学史》(第2版)张志伟。
西方哲学史邓晓芒.jpg 西方哲学史张志伟.jpg 微信图片_20231229112556.png
806 社会调查研究方法
《社会研究方法》(第5版)风笑天。
社会研究方法风笑天.jpg
331 社会工作原理
《社会学概论新修》郑杭生。
《社会工作概论》王思斌。
社会学概论新修.jpg 社会工作概论.jpg
437 社会工作实务
《社区工作》徐永祥。
《个案工作》许莉娅。
《社会研究方法》(第5版)风笑天。
《小组工作》刘梦。
社区工作.jpg 个案工作.jpg 小组工作.jpg
三、自命题考试大纲
612 中国古代哲学史
612 (1)_01.jpg 612 (1)_02.jpg
613 社会学原理
613 (1)_01(1).jpg 613 (1)_02.jpg 613 (1)_03.jpg
631 科学哲学
631_01.jpg
632 逻辑与哲学
632_01.jpg
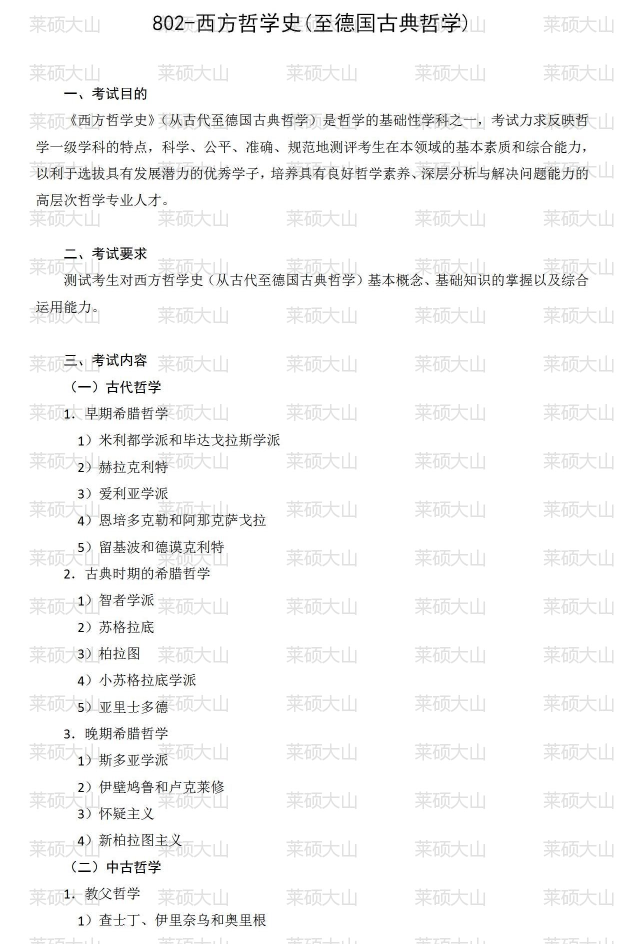
802 西方哲学史(至德国古典哲学)
802 (1)_01.jpg 802 (1)_02.jpg
806 社会调查研究方法
806 (1)_01.jpg
331 社会工作原理
331_01.jpg
437 社会工作实务
437_01.jpg
613 (1)_02.jpg
回复

使用道具 举报

您需要登录后才可以回帖 登录 | 立即注册

本版积分规则