[招生简章及目录] 【25考研提前看】山大文艺美学研究中心24初试专业课参考书目及考试大纲

[复制链接]
查看1080 | 回复0 | 2024-1-3 15:41:24 | 显示全部楼层 |阅读模式
本帖最后由 山大考研 于 2024-1-3 15:41 编辑

24考研初试已经结束,准备25考研的同学也要行动起来了啦,25考研的考试大纲学校明年九月份才会公布,因此想要提前准备的同学可以先了解下24的初试参考书目和考试大纲。
对于考研自命题科目来说,初试专业课教材是真题的出题依据,是备考制胜的关键,所以务必要用对正确版本的教材!
今天先给大家整理了山大文艺美学研究中心24初试的专业课参考书目及自命题考试大纲,一起来看看吧!
一、招生专业
公众号表格12.1_Sheet2(4).jpg
二、初试参考书目
注意:山大官方不指定初试参考书目,以下仅为历年上岸的学长学姐推荐的专业课参考书目,实际使用还需根据自身复习情况进行调整~
617 中国文学史(含现当代)
《中国文学史》袁世硕。
《中国文学史》袁行霈。
《中国现代文学三十年》钱理群、温儒敏。
《中国当代文学史》王庆生。
《二十世纪中国文学史》孔范今。
《中国古代文学作品选》袁世硕。
617.png
813 中国语言文学专业综合
《语言学概论》葛本仪,山东大学出版社。
《文艺学通论》狄其骢、王汶成、凌晨光,高等教育出版社。
文学通论.jpg 语言学概论.jpg
三、自命题考试大纲
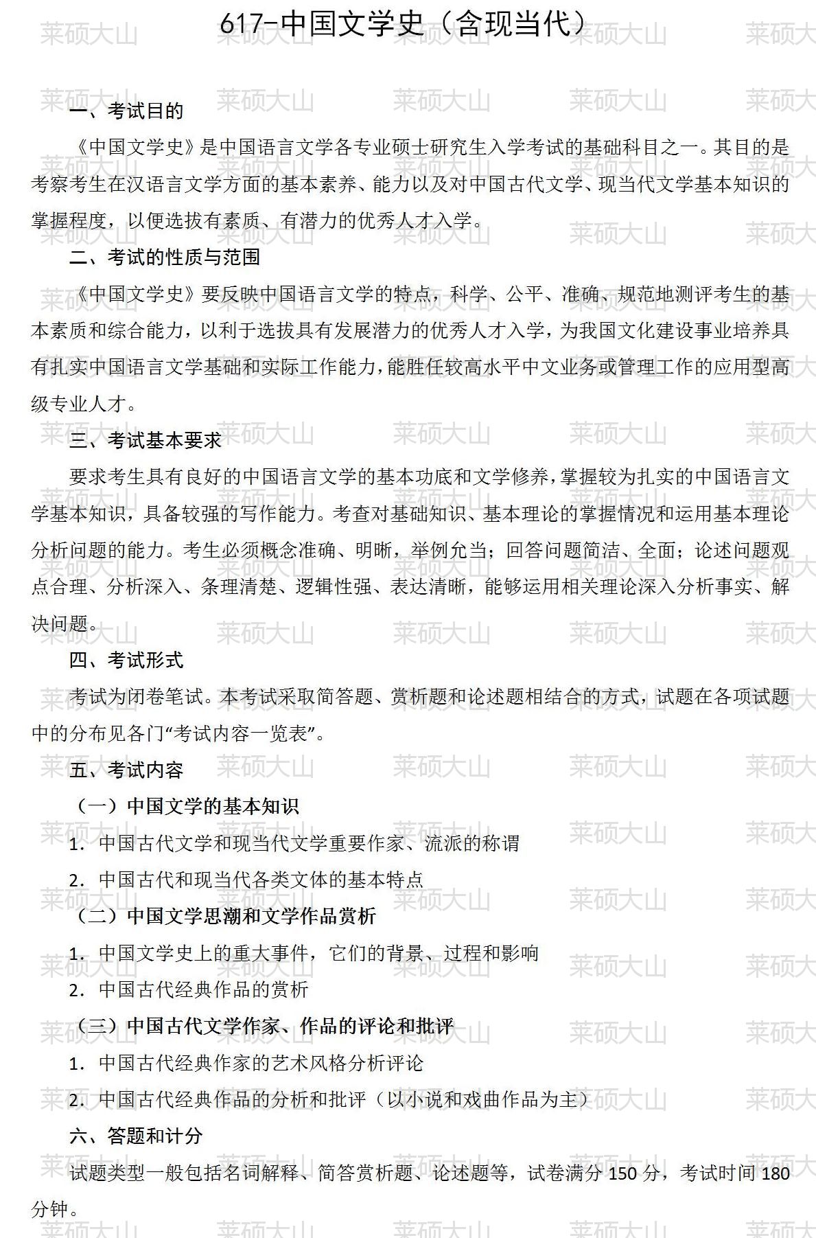
617 中国文学史(含现当代)
617_01.jpg
813 中国语言文学专业综合

813_01.jpg
回复

使用道具 举报

您需要登录后才可以回帖 登录 | 立即注册

本版积分规则