[招生简章及目录] 【25考研提前看】山大儒学高等研究院24初试专业课参考书目及考试大纲

[复制链接]
查看1086 | 回复0 | 2024-1-4 15:31:02 | 显示全部楼层 |阅读模式
本帖最后由 山大考研 于 2024-1-4 15:31 编辑

24考研初试已经结束,准备25考研的同学也要行动起来了啦,25考研的考试大纲学校明年九月份才会公布,因此想要提前准备的同学可以先了解下24的初试参考书目和考试大纲。
对于考研自命题科目来说,初试专业课教材是真题的出题依据,是备考制胜的关键,所以务必要用对正确版本的教材!
今天先给大家整理了山大儒学高等研究院24初试的专业课参考书目及自命题考试大纲,一起来看看吧!
一、招生专业
公众号表格12.1_Sheet2(6).jpg
二、初试参考书目
注意:山大官方不指定初试参考书目,以下仅为历年上岸的学长学姐推荐的专业课参考书目,实际使用还需根据自身复习情况进行调整~
612 中国古代哲学史
《新编中国哲学史(上下册)》冯达文、郭齐勇。
新编中国哲学史.png
802 西方哲学史(至德国古典哲学)
《西方哲学史》邓晓芒。《西方哲学史讲演录》赵林。《西方哲学史》(第2版)张志伟。
802.png
631 科学哲学
Alex Rosenberg and Lee McImtyre, The Philosophy of Science: A Contemporary Introduction (Fourth Edition), Routledge, 2005.([美]亚力克斯·罗森堡,[美]李·麦金太尔著,张卜天译,《科学哲学导论》,中信出版社,2023。Alexander Bird, Philosophy of Science, McGill-Queens University Press, 1998.[英]亚历山大·伯德著,贾玉树、荣小雪译,《科学哲学是什么》,北京:中国人民大学出版社,2013。
科学哲学.png
619 民俗学概论
钟敬文-《民俗学概论》。
民俗学概论.jpg
815 中国民间文学
黄涛-《中国民间文学概论》
中国民间文学概论.jpg
617 中国文学史(含现当代)
《中国文学史》袁世硕。
《中国文学史》袁行霈。
《中国现代文学三十年》钱理群、温儒敏。
《中国当代文学史》王庆生。
《二十世纪中国文学史》孔范今。
《中国古代文学作品选》袁世硕。
617.png
813 中国语言文学专业综合
《语言学概论》葛本仪,山东大学出版社。
《文艺学通论》狄其骢、王汶成、凌晨光,高等教育出版社。
813.png
660 历史综合
《世界史古代史》(上下卷)吴于廑
《世界史近代史》(上下卷)吴于廑
《世界史现代史》(上下卷)吴于廑
《中国古代史》(上下册)朱绍侯
《中国近代史》(第四版)李侃
《中国现代史》(上下册)王桧林
660.png


自命题考试大纲
612 中国古代哲学史
612 (1)_01.jpg 612 (1)_02.jpg
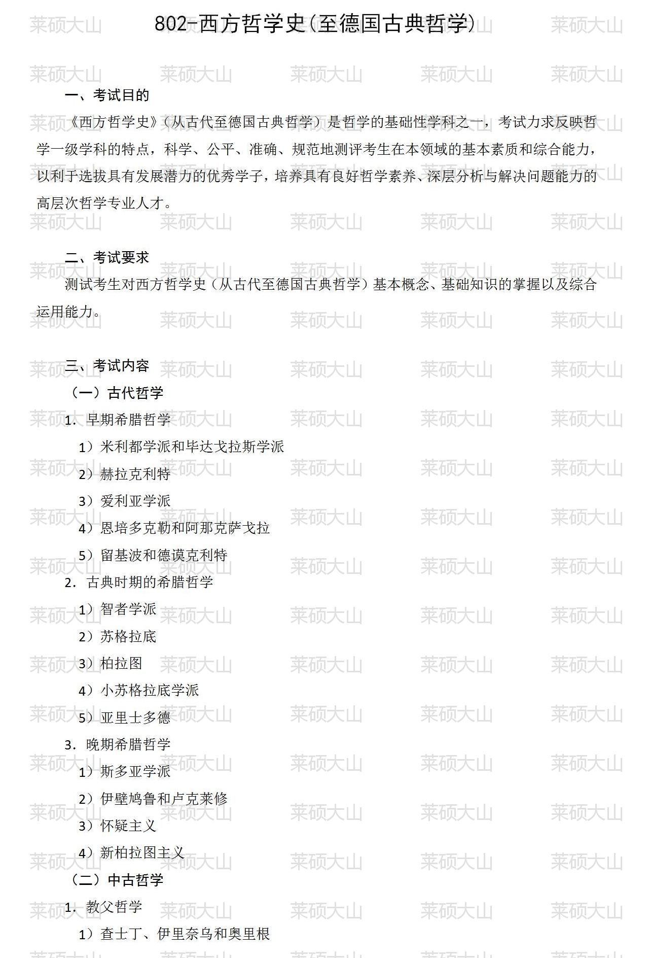
802 西方哲学史(至德国古典哲学)

802 (1)_01.jpg 802 (1)_02.jpg





回复

使用道具 举报

您需要登录后才可以回帖 登录 | 立即注册

本版积分规则