考研寄宿公寓,吃住学全程无忧!
27年考研交流总群:1030442332
郑重声明!该网站属于纯公益性网站,便于考研人查阅研招信息,部分帖子转发自各自平台,如有侵权,删帖致歉!
开启辅助访问
切换到窄版
登录
立即注册
考研群
免费公开课
考研辅导
资料下载
研招信息及干货
淘宝店铺
搜索
搜索
27年考研总群1030442332
山西财经考研qq群528186471
山大考研qq群965153443
山东财经考研qq群779079899
中海洋考研qq群702447022
东财考研qq群704481834
江财考研qq群210835488
上财考研qq群937860272
初试答疑
课程试听
复试导学
复试答疑
专业课背诵笔记
专业课一对一
网课全程班
复试资料
复试一对一
复试模拟面试
专业课真题
公共课真题
复试资料汇总
国家线
复试分数线
招生简章及目录
日程表
拟录取名单
一志愿复试名单
推免名单
复录情况分析
上岸学长学姐经验贴
复试方案
导师信息
各学校校区分布
本版
文章
帖子
用户
莱硕考研_考研论坛_考研人的精神家园!
»
考研论坛
›
华东考研院校(山东 | 江苏 | 浙江 | 福建 | 安徽 |江西)
›
山东大学
›
【25考研提前看】山大数学学院24初试专业课参考书目及考 ...
返回列表
发新帖
[招生简章及目录]
【25考研提前看】山大数学学院24初试专业课参考书目及考试大纲
[复制链接]
1089
|
0
|
2024-1-6 16:08:34
|
显示全部楼层
|
阅读模式
本帖最后由 山大考研 于 2024-1-6 16:08 编辑
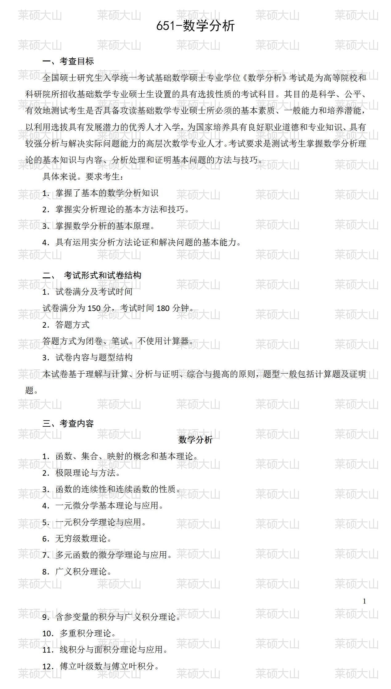
24考研初试已经结束,准备25考研的同学也要行动起来了啦,25考研的考试大纲学校明年九月份才会公布,因此想要提前准备的同学可以先了解下24的初试参考书目和考试大纲。
对于考研自命题科目来说,初试专业课教材是真题的出题依据,是备考制胜的关键,所以务必要用对正确版本的教材!
今天先给大家整理了山大数学学院24初试的专业课参考书目及自命题考试大纲,一起来看看吧!
一、招生专业
二、初试参考书目
注意:
山大官方不指定初试参考书目,以下仅为历年上岸的学长学姐推荐的专业课参考书目,实际使用还需根据自身复习情况进行调整~
651 数学分析
《数学分析》(第二版)陈纪修,高等教育出版社,2004年版。
《数学分析》华东师范大学。
825
线性代数与常微分方程
《常微分方程教程》,高等教育出版社2004,丁同仁、李承治。
《高等代数》,北京大学出版社,第三版。
《常微分方程》王高雄。
三、自命题考试大纲
651 数学分析
825线性代数与常微分方程
回复
使用道具
举报
返回列表
发新帖
高级模式
B
Color
Image
Link
Quote
Code
Smilies
您需要登录后才可以回帖
登录
|
立即注册
本版积分规则
发表回复
回帖后跳转到最后一页
浏览过的版块
山西财经大学
山大考研
2428
主题
2594
帖子
9万
积分
超级版主
积分
97828
发消息
回复楼主
返回列表
山东大学
中国石油大学(华东)
山东师范大学
青岛大学
山东农业大学
山东科技大学
曲阜师范大学
山东理工大学
青岛科技大学
山东财经大学
齐鲁工业大学
南京大学
东南大学
南京航空航天大学
南京师范大学
南京理工大学
苏州大学
江西财经大学
中国矿业大学
南京邮电大学
中国药科大学
南京信息工程大学
江苏大学
江南大学
扬州大学
温州大学
南京农业大学
南京工业大学
南京林业大学
南京审计大学
浙江大学
浙江工业大学
宁波大学
浙江师范大学
南京财经大学
浙江理工大学
中国海洋大学
杭州师范大学
浙江财经大学
厦门大学
福州大学
福建师范大学
福建农林大学
华侨大学
中国科学技术大学
合肥工业大学
安徽大学
安徽师范大学
安徽理工大学
南昌大学
江西师范大学
杭州电子科技大学
华东交通大学
河海大学
浙江工商大学
安徽工程大学
安徽财经大学
图文推荐
25年考研国家线公布了!单科线、总分线都降了!
2025-02-24
2019-2025年中国海洋大学分数线(含24、25年)对比
2025-09-05
上海财经大学2022-2025年复试分数线对比(含24、25年分数对比)
2025-09-05
2022年-2025年江西财经大学复试分数对比(含24、25年对比)
2025-09-05
山东大学839 细胞生物学红宝书资料,26考研冲鸭!
2025-06-25
热门排行
1
中燃工学院2023年硕士研究生复试工作安排
2
中国科学院广州化学研究所2021年硕士入学考
3
考研复试踩雷行为,千万别做!!
4
莱硕教育官方小红书已经开通,欢迎大家关注
5
重磅消息!2024年研考国家线发布!(内含23
6
26年考研莱硕教育初试专业课辅导班网课招生
7
复录情况分析
8
【27考研】各学校考研QQ交流总群已建好,快
9
莱硕教育各学校一志愿复试名单
10
【24考研】复试别马虎!要注意这些小细节!