[招生简章及目录] 【25考研提前看】山大环境科学与工程学院24初试专业课参考书目及考试大纲

[复制链接]
查看1071 | 回复0 | 2024-1-11 16:54:59 | 显示全部楼层 |阅读模式
本帖最后由 山大考研 于 2024-1-11 16:54 编辑

24考研初试已经结束,准备25考研的同学也要行动起来了啦,25考研的考试大纲学校明年九月份才会公布,因此想要提前准备的同学可以先了解下24的初试参考书目和考试大纲。
对于考研自命题科目来说,初试专业课教材是真题的出题依据,是备考制胜的关键,所以务必要用对正确版本的教材!
今天先给大家整理了山大环境科学与工程学院24初试的专业课参考书目及自命题考试大纲,一起来看看吧!
一、招生专业
公众号表格12.1_Sheet2(33).jpg
二、初试参考书目
注意:山大官方不指定初试参考书目,以下仅为历年上岸的学长学姐推荐的专业课参考书目,实际使用还需根据自身复习情况进行调整~
803 环境科学与工程综合
《环境生物学》孔繁翔,高等教育出版社。
《环境化学》(第二版)戴树桂,高等教育出版社。
803.png
810 环境法医学概论
《环境保护概论》(修订版)林肇信,高等教育出版社。
《法理学》(第五版)张文显,高等教育出版社,2018年版。
810.png
913 环境工程学
《环境工程学》(第三版)蒋展鹏主编,高等教育出版社。
《环境保护概论》(修订版)林肇信等主编,高等教育出版社,2002年版。
《环境学》左玉辉 。
《水污染控制工程》高廷耀 。
913.png
自命题考试大纲
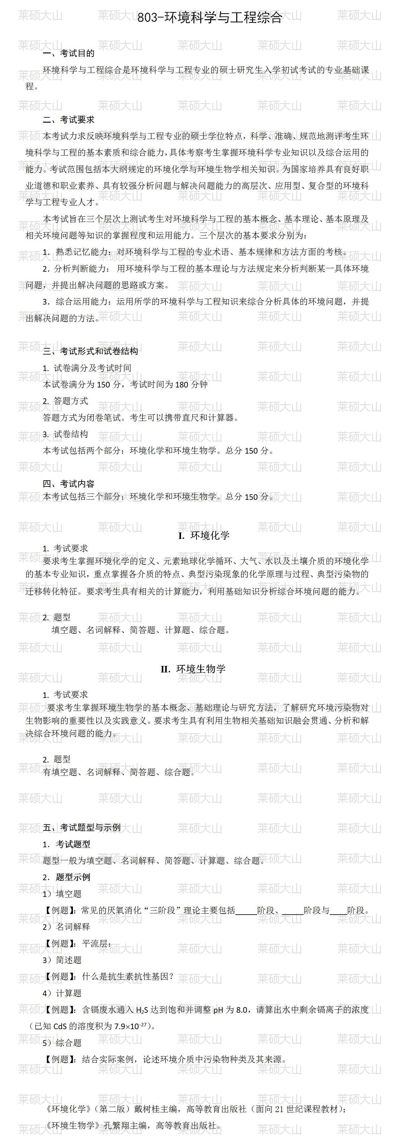
803 环境科学与工程综合
803_01.jpg
810 环境法医学概论
810_01.jpg
913 环境工程学

913_01.jpg
回复

使用道具 举报

您需要登录后才可以回帖 登录 | 立即注册

本版积分规则