[招生简章及目录] 【25考研提前看】山大数据科学研究院24初试专业课参考书目及考试大纲

[复制链接]
查看1181 | 回复0 | 2024-1-20 16:50:42 | 显示全部楼层 |阅读模式
本帖最后由 山大考研 于 2024-1-20 16:50 编辑

24考研初试已经结束,准备25考研的同学也要行动起来了啦,25考研的考试大纲学校明年九月份才会公布,因此想要提前准备的同学可以先了解下24的初试参考书目和考试大纲。
对于考研自命题科目来说,初试专业课教材是真题的出题依据,是备考制胜的关键,所以务必要用对正确版本的教材!
今天先给大家整理了山大数据科学研究院24初试的专业课参考书目及自命题考试大纲,一起来看看吧!
一、招生专业
公众号表格12.1_Sheet2(51).jpg
二、初试参考书目
注意:山大官方不指定初试参考书目,以下仅为历年上岸的学长学姐推荐的专业课参考书目,实际使用还需根据自身复习情况进行调整~
651数学分析
《数学分析》 (第二版)陈纪修,高等教育出版社2004年版。
《数学分析》华东师范大学数学科学学院,高等教育出版社。
《数学分析》郭大钧 陈玉妹。
651.png
825 线性代数与常微分方程
《常微分方程教程》,高等教育出版社(第二版),丁同仁、李承治。
《高等代数简明教程》,北京大学出版社,第三版。
《常微分方程》王高雄。
8 2 5.png
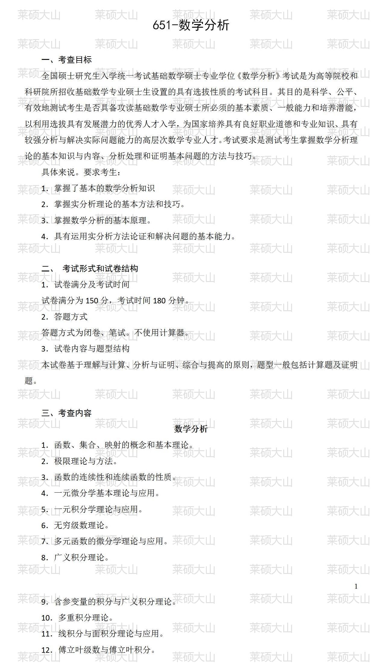
三、自命题考试大纲
651数学分析
651_01.jpg
825 线性代数与常微分方程
825_01.jpg

回复

使用道具 举报

您需要登录后才可以回帖 登录 | 立即注册

本版积分规则