[招生简章及目录] 【25考研提前看】山大翻译学院24初试专业课参考书目及考试大纲

[复制链接]
查看1168 | 回复0 | 2024-1-27 16:40:03 | 显示全部楼层 |阅读模式
本帖最后由 山大考研 于 2024-1-27 16:40 编辑

24考研初试已经结束,准备25考研的同学也要行动起来了啦,25考研的考试大纲学校明年九月份才会公布,因此想要提前准备的同学可以先了解下24的初试参考书目和考试大纲。
对于考研自命题科目来说,初试专业课教材是真题的出题依据,是备考制胜的关键,所以务必要用对正确版本的教材!
今天先给大家整理了山大翻译学院24初试的专业课参考书目及自命题考试大纲,一起来看看吧!

一、招生专业
公众号表格12.1_Sheet2(75).jpg
二、初试参考书目
注意:山大官方不指定初试参考书目,以下仅为历年上岸的学长学姐推荐的专业课参考书目,实际使用还需根据自身复习情况进行调整~
610实践外语
《汉英翻译基础》,陈宏薇主编。
《大学俄语》(新版东方)(高级部分),北京外国语大学俄语学院编著,外语教学与 研究出版社。
《法语》1-4 册,北京大学法语系马晓宏编,外语教学与研究出版社,1992 版。
《法语》5-6 册,束景哲主编,上海外语教育出版社,1991 版。
《现代德语实用语法》,王兆渠,同济大学出版社。
《现代日汉翻译教程》,陶振孝编著,高等教育出版社。
《高级韩国语1》,马今善,2010,黑龙江朝鲜民族出版社。
《高级韩国语2》,沈贤淑,2011,黑龙江朝鲜民族出版社。
《大学韩国语语法》,王丹,2012,北京大学出版社。
610.png
注意:写作需用报考的语言作答。
817专业英语
《简明英语语言学教程》,戴炜栋等编著,上海外语教育出版社。
《英国文学简史》,刘炳善编,河南大学出版社。
《英国文学选读》,杨岂深编,上海译文出版社。
《美国文学简史》,常耀信著,南开大学出版社。
《美国文学名著精选》,钱青主编,商务印书馆。
817.png
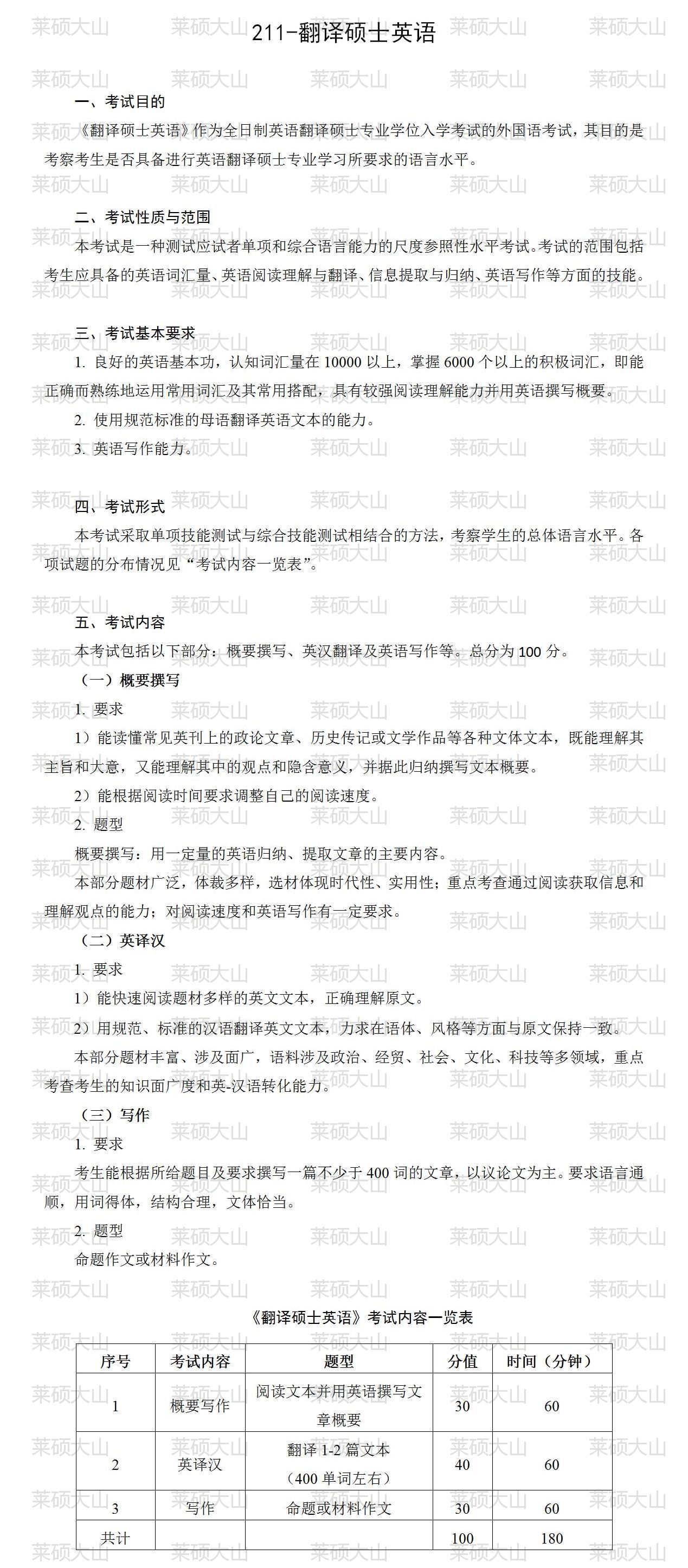
211翻译硕士英语
《高级英汉翻译理论与实践》
《实用翻译教程》
《汉语写作与百科知识》
《汉英翻译基础教程》
211.png
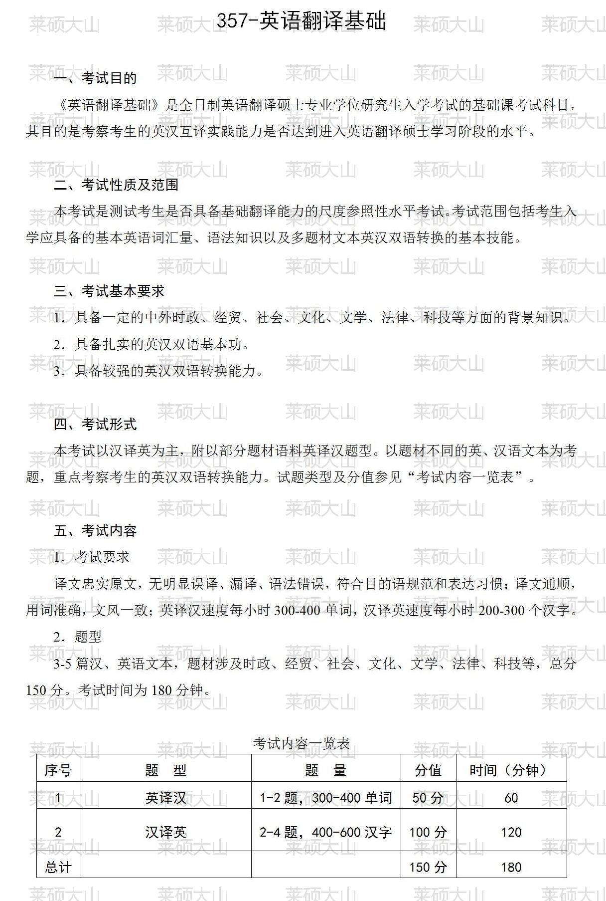
357英语翻译基础
《英汉翻译教程》杨士焯,北京大学出版社。
《英译汉教程》连淑能,高等教育出版社。
357.png
448 汉语写作与百科知识
《中国文化读本》叶朗,外语教学与研究出版社。
《中国文学与中国文化知识应试指南》林青松,东南大学出版社。
《实用汉语语法与修辞》杨月蓉,西南师范大学出版社。
448.png
三、自命题考试大纲
610实践外语
610 (1)_01.jpg
211 翻译硕士英语
211_01.jpg
357 英语翻译基础
357_01.jpg
448 汉语写作与百科知识
448_01.jpg
回复

使用道具 举报

您需要登录后才可以回帖 登录 | 立即注册

本版积分规则