[考研经验] 【24考研】复试将至,快来看看你需要做哪些准备?

[复制链接]
查看2083 | 回复0 | 2024-3-19 16:11:58 | 显示全部楼层 |阅读模式
本帖最后由 山大考研 于 2024-3-19 16:11 编辑

2024研考国家线已经公布,山东大学研究生招生信息网也已经公布了考生进入复试的初试成绩基本要求,考生可以预估一下自己进入复试的可能性。
微信图片_20240318131244.png 微信图片_20240318131321.png 微信图片_20240318131338.png
上图为山大24年考生进入复试的初试成绩基本要求
如有望进入复试,将有两种情况:
3.15.png
近些年,复试成绩在研究生招生考试总成绩中所占比例越来越大,这就意味着初试拔得头筹仅仅是取得了一时的胜利,若是掉以轻心,复试落选的也不在少数。因此,复试的准备工作就显得尤为重要,希望考生们可以未雨绸缪,运筹帷幄,在复试中取得优异的成绩。今天一起来看看考生从哪些方面准备复试?
一、搜集复试相关信息
复试科目及参考书目一般会在各招生单位的《2024年硕士研究生招生简章》中公布。近期,许多招生单位更新了复试大纲,各位考生需密切关注目标院校研招网发布的相关信息。
如果目标院校暂未公布复试参考范围/书目,或并不统一指定具体的参考书目,考生可关注目标院校公布的2024年复试方案,或参考历年复试方案、本专业领域的权威书籍等进行复试准备。
二、有针对性地复习备考
复试由各招生学院组织开展,复试内容一般包括政治素养考核、专业课考查、综合素质能力考核、外语水平测试(含听力、口语)等。主要对考生的思想品德、英语应用能力、专业基础知识、学术潜质、创新能力、综合素质等进行整体考查,部分专业还会进行笔试、上机操作、实验技能操作等。
专业课考察一般分为笔试和面试两部分,也有一些科研院所只有面试,主要考察考生对专业知识的掌握情况。建议参考专业书和往年真题,根据范围规划时间,通过做题及时复习相应知识点。此外,建议复习时注意知识面的扩展,做好充分准备。
外语水平测试与综合素质考察方面,许多院校都在复试阶段考察考生中英文自我介绍,要求考生在短时间内完整全面地介绍自己。建议考生准备好中英文不同版本的个人简历、中英文常见问题的回复,并进行一些有针对性的练习,提前演练以避免现场过度紧张。
山大儒学高等学院复试内容23.png
上图为山东大学23年儒学高等研究院复试考察内容,仅供参考。
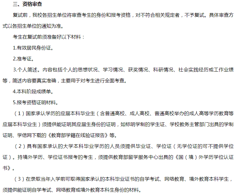
三、提前备齐复试材料
山大23复试资格审查1.png 山大23复试资格审查2.png
上图为山东大学23年复试资格审查所需材料。
四、预先做好行程规划
目前招生单位复试多以现场复试为主,考生要及时关注研考复试的关键信息,特别是复试时间、方式、流程等具体安排。
参加现场复试的考生提前做好时间及行程规划:
①关注所在地与招生单位之间的交通信息,合理选择出行方式。
②根据招生单位发布的复试信息自行做好复试期间行程、食宿安排。
③关注天气情况,做好衣物置备。
④若是参加网络远程复试,考生需要备好相应设备,按招生单位要求下载安装必要软件,确保考试当天有稳定的网络环境以及独立简洁的空间。
五、关于联系导师
多所招生单位明确表示不必提前联系导师。考生如需提前了解导师信息,可进入招生单位网站查询相关信息。
云南大学、黑龙江大学、西藏民族大学等高校在近期研考热点问题答疑中称,“除报考学院有明确要求外,复试前不用联系导师。学校目前主要采取‘导师、学生双选制’,学生将在入学后与导师进行双向选择”“各专业在复试录取阶段均不需要联系导师,录取入学后通过双向选择确定导师”“硕士研究生招生按照专业/领域招生,不按导师招生。考生复试前无需联系导师。
新生入学后,会组织导师见面会、团队宣讲会等,导师和学生可双向选择。”
六、考研复试中的注意事项
①研考初试、复试、调剂、录取等相关信息,请以中国研究生招生信息网、各招生单位研究生招生信息网发布的信息为准。
②初试成绩公布后,个别组织或机构可能通过社交软件等渠道收集考生成绩和个人信息,如成绩排名、复试指导、导师介绍、经验分享等。请各位考生认真甄别,保护个人信息,切勿有侥幸心理,谨防上当受骗。
③复试是硕士研究生招生考试的重要组成部分,在研考复试中组织考试作弊属违法犯罪行为。希望每位考生牢记考场规则,严格遵纪守法,诚信考试,拒绝作弊。

回复

使用道具 举报

您需要登录后才可以回帖 登录 | 立即注册

本版积分规则